Data Sets
:
AOFB 48
: Engineering Data
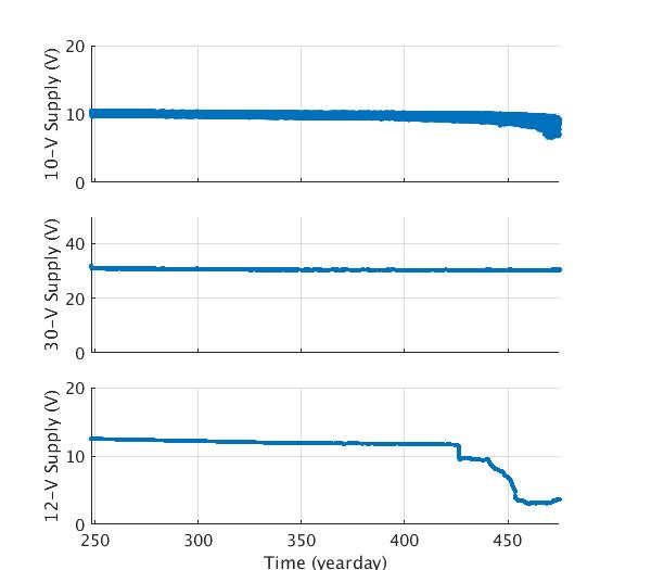
Engineering data plots for AOFB 48: 10-V Supply (top panel), 12-V wind generator battery voltage (second panel) and 40-V Voltage supply (bottom panel)